网站首页
关于我们
资质证书
团队实力
企业服务
职业卫生
环境监测
安全评价
新闻动态
公司动态
行业动态
信息公开
合作伙伴
招聘信息
联系我们
欢迎进入陕西中环检测服务有限公司官方网站!
网站首页
关于我们
团队实力
>
资质证书
>
企业服务
职业卫生
>
环境监测
>
安全评价
>
新闻动态
公司动态
>
行业动态
>
信息公开
合作伙伴
招聘信息
联系我们
信息公开
陕西省技术质量监督管理局实验室认证的专业检测机构!
信息公开
位置:
主页
>
信息公开
>
米脂冀东水泥有限公司新建熟料库工程项目职业病危害预评价
发布时间:2026-01-07 16:03
|
阅读量:
字号:
A+
A-
A
用人单位
米脂冀东水泥有限公司
项目名称
米脂冀东水泥有限公司新建熟料库工程项目职业病危害预评价
建设地点
陕西省榆林市米脂县东山梁工业园区
企业联系人
张鹏飞
项目组人员名单
郑耀龙、张俊峰
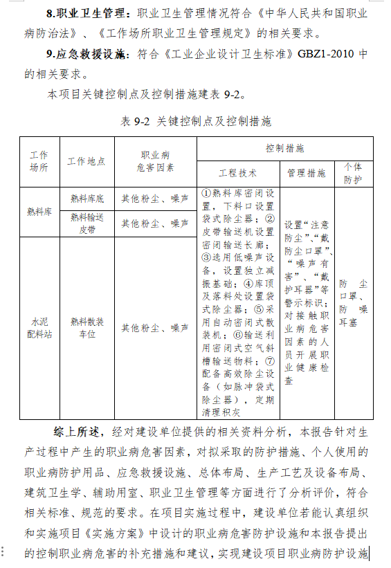
评价结论
返回列表
上一篇
米脂冀东水泥有限公司固废资源综合利用示范项目职业病危害预评价
下一篇
陕西正奥能源有限公司昆仑加油站2025年度职业病危害现状评价